La endometriosis, una condición con una prevalencia mundial estimada entre el 0.7% y el 8.6%, se caracteriza por la presencia de tejido similar al endometrio fuera de la cavidad uterina. Las pacientes con endometriosis comúnmente experimentan alteraciones menstruales, infertilidad, dolor abdominal y pélvico, e irregularidades en los movimientos intestinales. Por otro lado, el síndrome del intestino irritable (SII), que comparte muchas características clínicas con la endometriosis, es un trastorno gastrointestinal que afecta principalmente al intestino grueso y se caracteriza por una serie de síntomas como alteración en los movimientos intestinales, molestias abdominales, dolor y calambres.
La prevalencia del síndrome del intestino irritable varía de 0.4% (en India y Ghana) a 20.9% (en Singapur), con una prevalencia global combinada de 5.9%. Además, aproximadamente el 61% de las mujeres y adolescentes se ven afectadas por el síndrome del intestino irritable.

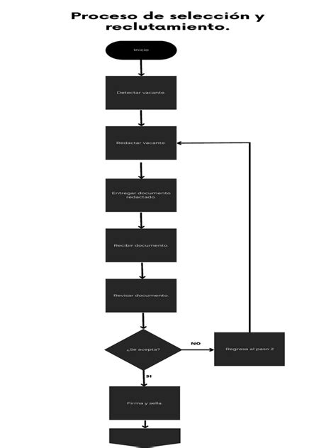
Diagrama de flujo del proceso de selección de estudios.
Objetivo del Estudio
El propósito principal de este estudio fue cuantificar la asociación entre la endometriosis y el síndrome del intestino irritable, y estimar la prevalencia del síndrome del intestino irritable en pacientes con endometriosis a través de análisis combinados. Se ha demostrado que la endometriosis aumenta el riesgo de síndrome del intestino irritable aproximadamente tres veces. Las posibles explicaciones para este mayor riesgo incluyen inflamación crónica de bajo grado resultante de la activación de los mastocitos, inflamación neuronal, intestino permeable y disbiosis.
Es importante destacar que el síndrome del intestino irritable y la endometriosis tienen una superposición significativa en la presentación de los síntomas debido a la inflamación crónica, lo que lleva al dolor pélvico crónico. En algunos pacientes, la endometriosis puede incluso disfrazarse de síndrome del intestino irritable.
Metodología
Esta revisión sistemática y meta-análisis se realizó de acuerdo con las pautas y protocolos de los Elementos de Informe Preferidos para Revisiones Sistemáticas y Meta-Análisis (PRISMA) (PRISMA-P). El protocolo del estudio se registró en la base de datos PROSPERO (Universidad de York, Reino Unido). Se realizó una búsqueda sistemática de las siguientes bases de datos electrónicas para identificar la literatura revisada por pares desde el inicio hasta octubre de 2021: MEDLINE, Science Direct, ClinicalTrials.gov, Registro Central de Ensayos Controlados, Base de Datos Cochrane de Revisiones Sistemáticas, CINAHL y Web of Science. Las palabras clave o los términos MeSH utilizados fueron "síndrome del intestino irritable" Y "endometriosis".
Criterios de Selección
Los archivos de citas de las bases de datos buscadas se importaron al software de gestión de referencias Endnote y se eliminaron los duplicados. Utilizando los criterios de elegibilidad, dos investigadores examinaron de forma independiente los títulos y resúmenes de los estudios para determinar su relevancia. Los posibles artículos de texto completo se evaluaron más a fondo para su inclusión en la revisión. Cualquier desacuerdo entre los autores se resolvió mediante una discusión. Los criterios de inclusión fueron cualquier estudio observacional o experimental que investigara tanto la endometriosis como el síndrome del intestino irritable. Se incluyeron estudios si el síndrome del intestino irritable se diagnosticó mediante criterios preestablecidos. La endometriosis tuvo que confirmarse quirúrgicamente, mediante inspección clínica o informarse como el código de la Clasificación Internacional de Enfermedades para la endometriosis. Se excluyeron los metaanálisis, las revisiones, los resúmenes de conferencias, los resúmenes, los informes de casos, las opiniones, las cartas y los estudios en animales. No hubo restricción de búsqueda para el año de publicación o el grupo de edad de los pacientes. Los artículos se limitaron a inglés y español.
Extracción de Datos y Evaluación de Calidad
Los datos se extrajeron en una hoja de recopilación de datos estandarizada utilizando los siguientes encabezados: nombre del primer autor, fecha de publicación, sitio del estudio, diseño del estudio, criterios de diagnóstico del síndrome del intestino irritable, criterios de diagnóstico de la endometriosis, tamaño de la muestra, tasa de eventos y puntuación de evaluación de calidad. Dos investigadores (MN y PR) evaluaron la calidad de todos los estudios incluidos utilizando la Escala de Newcastle-Ottawa (NOS), y se registraron las puntuaciones generales. La escala NOS se usa ampliamente para evaluar la calidad de cada estudio incluido en los metaanálisis y se basa en la clasificación de los estudios según los criterios de selección, la comparabilidad del grupo y la determinación de la exposición.
Síntesis y Análisis de Datos
Se generaron diagramas de bosque con Review Manager versión 5.4 (Nordic Cochrane Centre, Cochrane Collaboration, Dinamarca) y se crearon diagramas de embudo con el software estadístico JASP. El resultado primario de la asociación del síndrome del intestino irritable y la endometriosis en este metaanálisis se realizó utilizando el modelo de efectos aleatorios para producir odds ratios (OR) con un intervalo de confianza (IC) del 95%. Realizamos análisis de subgrupos basados en el diagnóstico de endometriosis (códigos quirúrgicos versus ICD-9-CM 617.x), método de diagnóstico del síndrome del intestino irritable, puntuaciones NOS (>6 vs. <6) y una combinación de todos los criterios (diagnóstico de endometriosis; criterios del síndrome del intestino irritable; puntuación NOS; y diseño del estudio). En el análisis de subgrupos basado en todos los criterios, los estudios se agruparon como si cumplieran todos los criterios (diagnóstico quirúrgico de endometriosis, síndrome del intestino irritable diagnosticado con criterios de Roma (15-17), puntuación NOS > 6 y estudios longitudinales) o no. Esto permitió una sólida evidencia epidemiológica de la asociación entre la endometriosis y el síndrome del intestino irritable.
Según los criterios de Roma III, los pacientes con SII se pueden clasificar en cuatro subtipos y pueden ser útiles para tratar síntomas específicos del paciente. Los subtipos incluyen: SII con diarrea (SII-D), SII con estreñimiento (SII-C), SII con características mixtas (SII-M) o SII, sin subtipo. Mientras que los criterios de Roma IV definieron el SII como un trastorno intestinal funcional en el que el dolor abdominal recurrente se asocia con la defecación o un cambio en los hábitos intestinales.
Se generó un diagrama de bosque separado para la prevalencia del síndrome del intestino irritable en pacientes con endometriosis, para los estudios que proporcionaron solo datos de prevalencia. El modelo de efectos aleatorios tiene en cuenta la heterogeneidad entre estudios ponderando los estudios de manera similar. La heterogeneidad se evaluó utilizando el estadístico I2. Los valores de I2 > 50% se consideraron indicativos de gran heterogeneidad. Utilizamos el diagrama de embudo de Begg y Egger, que es un método visual subjetivo, para estimar el riesgo de sesgo de publicación. Un diagrama de embudo que parece asimétrico sugiere un sesgo de publicación. Un valor p de <0.05 para todos los análisis se consideró estadísticamente significativo. Aunque los valores p son malos predictores del resultado, todos los estudios cuantitativos incluidos en nuestros análisis mencionan los valores p de acuerdo con la recomendación de AM Stat.

Tabla 1. Características clave de los estudios incluidos.
ENDOMETRIOSIS: Causas, síntomas y tratamiento l Dra. Pau Zúñiga 👩🏻⚕️
Resultados
Un total de 1,776 estudios fueron identificados en 6 bases de datos separadas. Después de la eliminación de 168 duplicados, hubo 1,608 estudios elegibles (títulos/resúmenes) que fueron examinados independientemente por dos revisores. De los 1,608 estudios examinados, 1,573 no cumplieron con los criterios de inclusión y se revisaron 35 artículos de texto completo. Un total de 17 estudios cumplieron con los criterios para ser incluidos en la revisión sistemática. Dieciocho estudios fueron excluidos por las siguientes razones: no cumplieron con los criterios; resúmenes de conferencias; revisiones; cartas; series de casos; y ensayos registrados. El metaanálisis de la asociación de endometriosis y síndrome del intestino irritable incluyó 11 estudios, y el metaanálisis sobre la prevalencia del síndrome del intestino irritable en endometriosis incluyó 6 estudios (ver diagrama de flujo en la Figura 1).
Características del Estudio
En general, se incluyeron 96,119 sujetos en el metaanálisis principal (11 estudios) para la asociación de endometriosis y síndrome del intestino irritable, con 18,887 pacientes con endometriosis y 77,171 controles (pacientes sin síntomas). Los participantes en el estudio de Ballard et al. (19) ya fueron reportados en el estudio de Seaman et al. (2), por lo que no se agregaron al metaanálisis principal dos veces. El metaanálisis sobre la prevalencia del síndrome del intestino irritable en endometriosis incluyó 6,395 sujetos. Casi todos los artículos se publicaron durante la última década, con dos excepciones, que se publicaron en 2005 y 2008. De los 17 estudios en esta revisión, la mayoría se realizaron en los Estados Unidos, el Reino Unido y Suecia. La Tabla 1 describe las características clave de los estudios incluidos. La mayoría de los estudios utilizaron los cuestionarios de Roma II (15), Roma III (16), Roma IV (17) o la escala analógica visual para el síndrome del intestino irritable (VAS-IBS) (20) para diagnosticar el síndrome del intestino irritable. El diagnóstico de endometriosis se confirmó mediante laparoscopia o laparotomía. Cada estudio tuvo una puntuación de evaluación de calidad entre 5 y 10 en la Escala de Newcastle-Ottawa (14), y la mayoría de los estudios tuvieron una puntuación de 7 o más.
Meta-análisis de Estudios
De los 11 estudios en el metaanálisis principal (1-3, 10, 21-27), la mayoría fueron de cohortes y de control de casos. Los estudios se realizaron desde 2005 hasta 2020, y los tamaños de muestra variaron de 80 a 36,456. En este metaanálisis, el odds ratio combinado de endometriosis y síndrome del intestino irritable fue de 2.97 (IC del 95% = 2.17 - 4.06), basado en todos los criterios seleccionados (ver detalles en la Figura 2). El odds ratio para los estudios individuales varió de 1.69 (26) a 5.65 (10). Hubo una gran heterogeneidad en este estudio (I2 = 91%, [P < 0.00001]). En nuestros análisis de subgrupos, el odds ratio para cada subgrupo fue de aproximadamente 3, con respecto al diagnóstico de endometriosis (ver Figura 3), los criterios utilizados para el síndrome del intestino irritable (ver Figura 4) y la puntuación NOS (ver Figura 5). La inspección visual del diagrama de embudo parece asimétrica, lo que sugiere la presencia de sesgo de publicación (ver Figura 7).
Diagnóstico de Endometriosis
Hubo 9 estudios (28,888 pacientes) en el metaanálisis que confirmaron quirúrgicamente la endometriosis, y 2 estudios (67,161 pacientes) que utilizaron los códigos ICD-9-CM 617.x para diagnosticar la endometriosis. El modelo de efectos aleatorios mostró una asociación significativa entre la endometriosis y el síndrome del intestino irritable con un odds ratio combinado de 3.0 (IC del 95% = 2.18, 4.11) (ver Figura 3).
Criterios de Diagnóstico del Síndrome del Intestino Irritable
Cuatro estudios (67,699 pacientes) no indicaron qué criterios se utilizaron para diagnosticar el síndrome del intestino irritable, tres estudios (667 pacientes) utilizaron los criterios de Roma III, y un estudio cada uno utilizó lo siguiente como sus criterios: historial (26,779 pacientes); VAS-IBS (289 pacientes); Roma II (362 pacientes) y Roma IV (323 pacientes). El modelo de efectos aleatorios muestra una asociación significativa entre la endometriosis y el síndrome del intestino irritable, con un odds ratio combinado de 2.96 (IC del 95% = 2.16, 4.06) (ver Figura 4).
Prevalencia Combinada del Síndrome del Intestino Irritable
Hubo seis estudios (6, 19, 28-31) que estimaron la prevalencia del síndrome del intestino irritable en mujeres con endometriosis. Estos estudios variaron en tamaño de muestra de 101 a 5,540. La prevalencia del síndrome del intestino irritable en pacientes con endometriosis varió de 10.6 a 52%, con una estimación combinada de 23.4% (IC del 95% = 9.7%, 37.2%) (ver Figura 6).
Discusión
Esta revisión sistemática y metaanálisis fue diseñada para estimar la asociación de endometriosis y síndrome del intestino irritable. Nuestra búsqueda bibliográfica incluyó todos los estudios originales disponibles que investigan el síndrome del intestino irritable y la endometriosis, lo que nos permite incluir un gran número de sujetos (17 estudios; ...
tags: #dermatologue #hopital #simone #veil